开云体云app登录入口-开云(中国) 开云体云app登录入口-开云(中国) 政策法规 产业市场 节能技术 能源信息 宏观环境 会议会展 活动图库 资料下载 焦点专题 智囊团 企业库
能源信息  节能产业网 >> 能源信息 >> 太 阳 能 >> 正文
“三桶油”齐聚光伏!
来源:北极星太阳能光伏网 时间:2021/5/31 12:08:15 用手机浏览

当能源革命成为大势所趋,越来越多的能源企业开始寻求多元化和能源转型,中石化、中石油、中海油作为我国特大型能源化工企业,在能源转型进程中有着举足轻重的地位,随着我国步入“十四五”新的发展阶段,三大能源巨鳄也在加速布局新能源,优化自身能源结构。

中国石化

2021年2月19日,《中国石化报》发文称:“十四五”期间,中国石化将加快发展以氢能为核心的新能源业务,在氢能交通和氢基炼化两大领域大力推进氢能全产业链快速发展。拟规划布局1000座加氢站或油氢合建站,7000座分布式光伏发电站点。

其实中国石化的光伏布局可以追溯到2017年。早在2017年,中石化首个集中式光伏项目——新星公司陕西渭南白水20MW农光互补光伏发电项目正式并网发电,项目选取光伏发电+农业种植,技术上采取“分块发电、集中并网”模式,每年可节约标煤约7700吨、减排二氧化碳约24000吨。由此,中国石化在光伏领域迈开脚步。

2018年10月,中国石化与正泰新能源首个项目杭州南环路加油站正式开业,该加油站屋顶变身光伏发电站,罩棚屋面采用彩钢瓦,总面积630㎡,共安装组件176片,总容量50.16kWp,配置50kW组串式逆变器1台,并网采用“自发自用余电上网”的方式接入电网。

2019年,中国石化广东佛山石油首次在小塘水上加油船试点安装光伏发电,发电量达44KW/天。随后,大良加油站继续引入光伏发电,每日发电量可达80多度。

而随着中国光伏近两年发展势头越来越好,中国石化在加快“加油站+光伏发电”布局的同时,也在光伏产业链上发起冲锋。

2020年8月21日,中国石化集团资本有限公司宣布投资入股亚玛顿集团全资子公司凤阳硅谷智能有限公司,布局超薄光伏及光电显示特种玻璃产业链。同年12月,中国石化资本宣布投资入股全球光伏胶膜材料领域的龙头企业之一的常州百佳年代薄膜科技股份有限公司,布局光伏发电新能源、新材料领域。

2021年1月7日,中国石化邀请协鑫集团、天合光能、隆基集团、中环电子等4家光伏企业召开新能源产业发展视频对话会,并表示将与4家企业围绕新能源产业链,开展更宽领域、更深层次、更高水平的合作,实现共赢发展。合作范围包含合作建设大型集中式光伏发电、制氢、运氢、加氢设施,全力降低成本,实现协同发展;加大电池材料方面的技术攻关力度,大幅度提高太阳能电池效率及寿命,全力降低光伏组件生产成本;合作推进光伏、氢能等新能源项目在中国石化的落地,降低用能成本,实现共赢发展;推动风光氢一体化分布式能源示范工程建设。在国内相关示范区及产业园区探讨合作试点绿电制氢以及加注示范等应用场景的可能性,共同推进氢能高水平示范。

而在今年中国石化发布的《2020年度报告》中,其董事长张玉卓也表示:2021年是中国“十四五”开局之年,中国石化将立足新发展阶段,全面贯彻新发展理念,落实世界领先发展方略,大力实施价值引领、市场导向、创新驱动、绿色洁净、开放合作、人才强企六大发展战略,推动形成以能源资源为基础,以洁净油品、现代化工为两翼,以新能源、新材料、新经济为重要增长极的“一基两翼三新”产业格局,提高各产业链和整体产业体系的发展质量效益和核心竞争能力,坚定迈向高质量发展,全力打造世界领先洁净能源化工公司。

中国石油

中国石油一直关注新能源的发展情况,并组织专项工作组跟踪太阳能发电、风能、地热、氢能等技术的进展情况。早在2018年中国石油就开展了光伏加油站的试点工作。

而在2019年业绩发布电话会上,中国石油董事长戴厚良曾表示,将进一步加大光伏发电和风能的规模,进行全面布局。在“十四五”期间,公司将在做好油气业务、大力发展天然气的同时,启动新能源专项规划的制定等有关工作并加以实施。下一步,将积极推动化石能源与新能源全面融合发展的低碳能源生态圈建设,为公司打造有国际竞争力的综合性能源公司奠定坚实基础。”

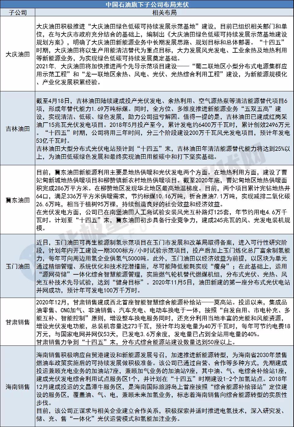
总部瞄准大方向,子公司当然反应迅速。据中国石油报道,其旗下大庆油田、吉林油田、冀东油田、玉门油田、甘肃销售、海南销售等多个子公司正在全力加速布局光伏加油站、光伏加氢站。

\

《中国石油2020年度报告》也指出:中国石油高度重视绿色低碳转型发展,制定了“3060”条件下的绿色低碳发展路径,初步确定了“清洁替代、战略接替、绿色转型”三步走的总体部署,力争2025年左右实现“碳达峰”,2050年左右实现“近零”排放。并将主要采取三方面举措:

一、充分利用天然气的绿色低碳能源属性,充分发挥公司天然气的资源优势,大力实施“稳油增气”策略,推动天然气产量快速增长,到 2025 年占比提高到 55% 左右,在同行中处于领先水平。

二、充分发挥天然气在未来能源体系中的关键支撑作用,利用好公司矿权范围内风、光、地热等丰富资源,大力实施风、光、气、电融合发展和氢能产业化利用,持续加大地热资源的规模开发和综合利用,推动公司向“油、气、热、电、氢”综合性能源公司转型。

三、积极推进绿色行动计划,大力实施节能减排和清洁替代,努力减少碳排放;大力实施林业碳汇和CCUS,努力实现碳移除;并积极向社会外供绿色零碳能源。

中国海油

2019年7月,中海油宣布正式进军光伏、风电行业,斥资20亿元成立全资子公司中海油融风能源有限公司,经营范围包括风力发电、太阳能发电项目的开发、建设及运营管理等。

但其实早在2009年,中海油就有意在天津投资50亿元建设20条动力电池生产线,打造全国最大的新能源产业基地。

2012年年初,中海油集团拟投资3亿美元建设150MW太阳能电池生产工厂和光伏电站,这是中海油首次涉足光伏行业。

在我国“双碳目标”提出后,中国海油在今年1月15日正式宣布启动碳中和规划,宣布全面推动公司绿色低碳转型。中国海油董事长汪东进表示,绿色低碳是中国海油五大发展战略之一,中国海油将统筹做好碳达峰和碳中和顶层设计,积极构建绿色低碳发展体系,以更大决心、更强力度、更实举措助力我国全面实现“碳达峰、碳中和”目标。

目前,中国海油已成立由多部门组成的专项研究机构,展开碳达峰和碳中和顶层设计,研究制订公司碳减排路线图和碳中和目标方案。同时将围绕国家最新政策要求,进一步完善“十四五”规划和新能源相关专项规划,完善公司绿色发展行动计划,推动公司绿色低碳管理迈上新台阶。

2021年4月30日晚,中国海油华东销售湖北公司武汉阳光加油站正式启用光伏发电照明,也标志着阳光加油站成为中国海油首次启用光伏照明的加油站,据介绍,该阳光站的光伏照明装置每年可以节省电费4000元左右。

光伏照明计划是中国海油下游销售板块“碳达峰、碳中和”行动计划的重要一环,旨在从源头降低能耗,贯彻落实绿色照明工程,通过新旧更换,科学改造的方式,将节能减排融入生产经营各个环节。据悉,中国海油此次光伏照明改造首批试点将在上海、江苏、江西新建站项目推广使用,力争解决加油站全部的日常照明。其中,上海星城渥汰加油站光伏发电项目有望下半年投入使用。



分享到:
相关文章 iTAG:
中石化西北油田首座自研移动式光伏发电站正式投运
中国石化西南石油局累计产气超800亿方
中国石化胜利油田稠油吨油成本下降1美元
中国石化今冬明春拟供应天然气超200亿方
中国石化西北油田引用水套炉智能控制装置节气20.3%
中国石化今冬明春拟供天然气超200亿方同比增5.3%
中国石化川西气田探明储量过千亿立方米
中国石化启动首个风电项目
频道推荐
服务中心
微信公众号

CESI
关于本站
版权声明
广告投放
网站帮助
联系我们
网站服务
会员服务
最新项目
资金服务
园区招商
展会合作
开云体云app登录入口-开云(中国)上线下相结合的一站式节能服务平台。
©2007-2020 CHINA-ESI.COM
鄂ICP备19009381号-2
节能QQ群:39847109
顶部客服微信二维码底部
扫描二维码关注官方公众微信